
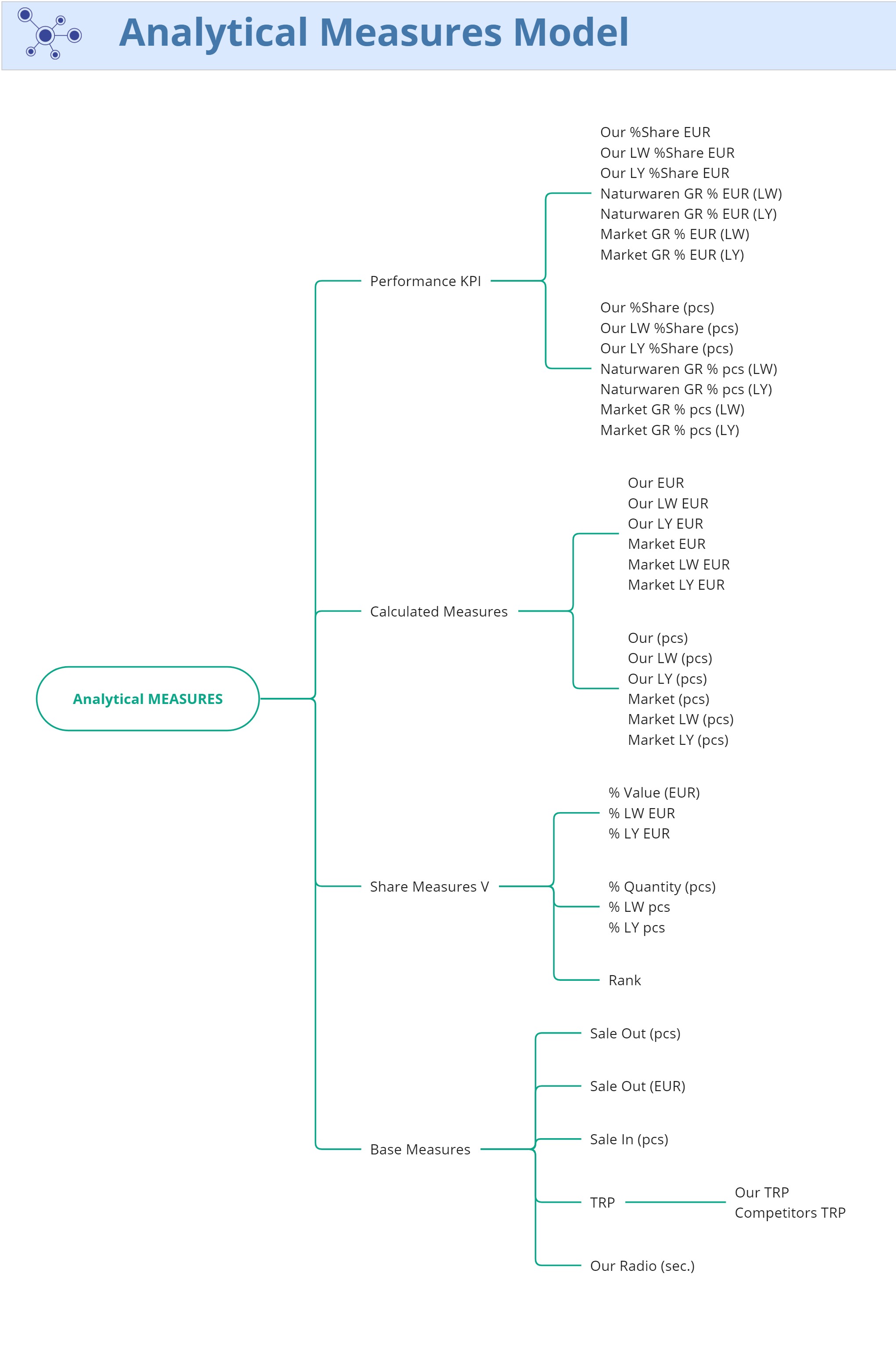
Measures Model
Hierarchy of the measurements model
The analytical model shows the hierarchy of Measures. Measurements are divided into 4 main groups: Performance KPI, Calculated Measures, Share Measures (Vertical) and Base Measures. Below is detailed information on each of the Measures.

Detailed information on the measurements
Analytical measures performance KPI in currency

Analytical measures performance KPI in pieces

Analytical calculated measures in currency
.jpg)
Analytical calculated measures in pieces

Analytical share measures in currency

Analytical share measures in pieces






